1. Jurnal [kembali]
- Data percobaan
2. Alat dan Bahan [kembali]
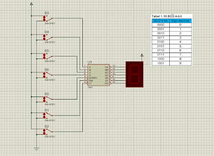
3. Rangkaian [kembali]
4. Prinsip kerja [kembali]
Prinsip Kerja Rangkaian
- Input BCD (Binary-Coded Decimal):
- Switch (SW-SPDT) digunakan untuk memberikan input ke IC 7447 dalam format BCD 4-bit (B3, B2, B1, B0).
- Kombinasi logika dari keempat input ini menentukan angka yang akan ditampilkan pada display 7-segment.
- Pengolahan Data:
- IC 7447 menerima input BCD dan mengonversinya ke pola sinyal yang sesuai untuk mengaktifkan segmen-segmen LED pada 7-segment display.
- Output ke 7-segment Display:
- Pin QA-QG pada IC 7447 terhubung ke masing-masing segmen LED pada display 7-segment (a, b, c, d, e, f, g).
- IC memastikan hanya segmen yang relevan menyala untuk menampilkan angka 0–9 berdasarkan input BCD.
Fungsi Masing-masing Pin pada IC 7447
Input Pins (4-bit BCD):
- Pin 7 (A), Pin 1 (B), Pin 2 (C), Pin 6 (D): Input BCD (B0-B3). Kombinasi biner menentukan angka desimal yang akan ditampilkan pada 7-segment.
Control Pins:
- Pin 5 (BI/RBO):
- Blanking Input / Ripple Blanking Output.
- Bila BI aktif rendah, semua segmen akan mati (blank), meskipun ada input BCD.
- Digunakan untuk mengosongkan display dalam aplikasi multi-digit.
- Pin 4 (RBI):
- Ripple Blanking Input. Digunakan bersama dengan BI/RBO untuk aplikasi cascading (angka nol di depan akan dimatikan).
- Pin 3 (LT):
- Lamp Test. Bila aktif rendah, semua segmen akan menyala untuk pengujian.
Output Pins:
- Pin 13 (QA) hingga Pin 9 (QG):
- Mengontrol masing-masing segmen LED pada 7-segment display (QA = a, QB = b, ..., QG = g).
5. Video Percobaan [kembali]
6. Analisa [kembali]
1. Analisa pengaruh Lt, RBO, dan RB1
- Pengaruh Lt dari BCD decoder ke seven segmen yaitu LT berfungsi sebagai pengecek segmen dari 7-segmen yang mana ketika LT aktif maka 7-segment akan menunjukan angka 8
- Pengaruh RBO. RBO berfungsi sebagai mematikan keluaran Ic decoder karna input RBO aktif maka output BCD decoder akan OFF sehingga Seven segmen juga akan off atau mati.
- Pengaruh RBI. Pada pengaruh Input RBI yaitu sama dengan RBO yaitu mematikan keluaran IC decoder tapi hanya krika inputan bernilai 0
2 . Analisa pengaruh BCD decoder to seven segmen pada rangkain!
Hasil percobaan menunjukkan hubungan antara input BCD (B0-B3) dengan angka yang ditampilkan pada 7-segment display. Kombinasi logika pada B0-B3 konsisten dengan tabel BCD standar, di mana setiap kombinasi menghasilkan angka 0 hingga 8 sesuai dengan input. Misalnya, B0-B3 = 0000 menampilkan angka 0, sedangkan B0-B3 = 1000 menampilkan angka 8.
Bit tambahan B4, B5, dan B6 tampaknya digunakan sebagai kontrol tambahan. Untuk angka 0 hingga 7, B4-B6 tetap 000 (tidak aktif). Namun, untuk angka 8, B6 aktif (bernilai 1), yang kemungkinan berfungsi sebagai indikator kondisi khusus, seperti overflow. Secara keseluruhan, rangkaian bekerja dengan baik, dan hasil percobaan sesuai dengan tabel kebenaran BCD.
7. Download File [kembali]
1. Download Video Percobaan [Klik disini]


Tidak ada komentar:
Posting Komentar